当前位置:首页 > 新闻中心 > 通知公告

关于宣传贯彻强制性国家标准《焊接与切割安全》(GB9448-2025)的通知

来源:营口仙人岛经济开发区

作者:

发布时间:2025-11-03

【字号:

分享:

园区各相关企业:

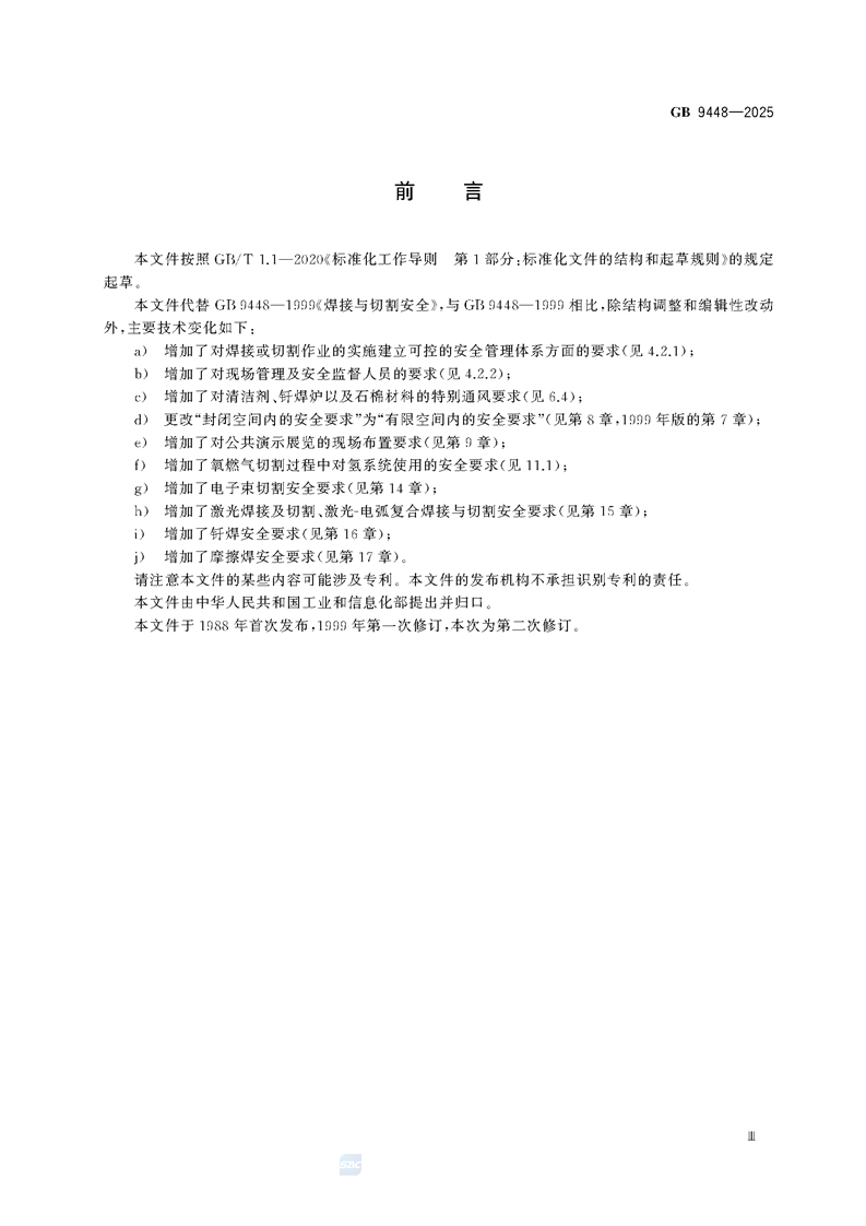
按照省工业和信息化厅关于对强制性国家标准《焊接与切割安全》(GB9448-2025)开展宣传工作的通知要求,现将《焊接与切割安全》(GB9448-2025)全文公布如下,请各企业认真组织学习,并严格遵照标准要求执行。



营口仙人岛经济开发区管委会工信科技局

































  • 附件:
  • 视频:
扫一扫在手机打开当前页